How to Build Agents That Don’t Fail in Production
...a step-by-step guide (with code).
How to build a real-time knowledge graph
You can combine two powerful, complementary open-source frameworks to build a real-time knowledge graph.
Graphiti: A framework for building and querying temporally-aware knowledge graphs for agents.
FalkorDB: An ultra-fast, multi-tenant graph database built for performance.
So essentially, FalkorDB provides the infrastructure, while Graphiti adds the intelligence layer on top.
This combination creates a natural fit for real-time knowledge graph applications.
Some resources:
We will cover this in a hands-on demo soon!
How to build Agents that don’t fail in production
Here are some damages caused by AI in production:
Replit’s Agent wiped out a production DB.
Zillow lost $304M due to its home-buying AI.
iTutor paid $365k when AI auto-rejected old applicants.
Today, let’s learn how to build Agents that don’t fail in production (with code).
One primary challenge with customer-facing AI agents is that they either escalate the issue too quickly to a human agent or confidently mislead the user.
Also, it’s not just the frequency of mistakes, but their severity, especially when even the worst 0.001% could matter.
Talking specifically about user-facing use cases, placing control guidelines and embedding business logic into instruction-following Agents is helpful.
Let’s use Parlant (open-source with 12k stars) to build a compliant conversational finance agent that processes and approves loans.
Parlant is a framework to build customer-facing agents that behave exactly as instructed.
1️⃣ Create Agent
We start by defining a loan-approval Agent.
Next, we declare some domain-specific terms the Agent may need to know to answer confidently.
2️⃣ Journey
Parlant introduces the idea of Journeys. They inform the Agent about the multi-step conversational flow that helps it guide the user through the conversation as intended.
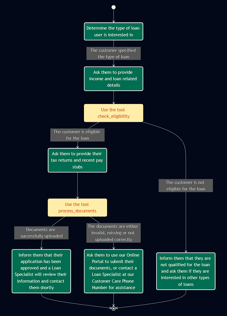
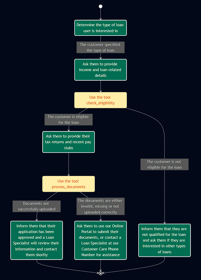
Check this loan approval journey:
This provides the following Journey:
Determine the type of loan the user wants
Collect loan and income-related details
Call the tool to check eligibility
End if not eligible, else ask them to upload docs
Call the tool to process the uploaded docs
End if invalid docs, else loan approved
3️⃣ Guidelines
Guidelines in Parlant tell the agent how to approach specific situations through condition-action pairs.
This provides more control over the agent’s behaviour.
This reduces misalignments by ensuring the Agent’s behavior aligns with the business needs.
We can do more things to embed more control, but this simple setup itself gives a powerful instruction-following Agent.
In the video below, no matter what we try to get a loan approved, the Agent refuses to do so.
You can also inspect the exact reasoning.
This was just the primer on what you actually do with Parlant. We are still exploring and will cover more on building extensive, production-grade, and user-facing AI systems that don’t fail.
Building Agents is about engineering “behavior” at scale. So you cannot vibe-prompt an Agent and expect it to work.
Parlant gives the structure to build Agents that behave exactly as instructed.
In the meantime, here’s the Parlant GitHub repo → (don’t forget to star)
The Parlant blog is also full of lessons on how to build Agents that work as expected and don’t fail in production. Check here.
The code for today’s issue is available in this GitHub repo →
Thanks for reading!








